絲網是我國傳統的工業品,在工業、農業、科技、國防等許多領域具有廣泛用途。隨著國內經濟的騰飛,國家基礎設施建設日趨完善,也進一步拉動了國內絲網行業的發展。在經濟效益的刺激下,愈來愈多的絲網企業紛紛興起。絲網行業看似景象繁榮,但其實不然。
從業企業增加,競爭加劇,利潤降低,只能減配(降低原料標號,減少絲徑)來生產,造成品質高低不一;生產管理機制不完善、生產工序無嚴謹監管、生產流程不順暢等一系列問題的存在嚴重制約了國內絲網行業的發展。若不加以規范,勢必會影響行業的發展。
● 絲網加工行業需求概述
絲網加工企業的重點管理訴求,在于建立企業生產管理機制,規范企業業務流程,建立信息互通、快速響應的制造管理平臺。一方面在保證產品質量穩固的同時,進行全程生產追蹤,可及時向客戶反饋生產進度信息,提升客戶體驗感;另一方面,也使得企業在庫存管理、生產管理、財務管理等過程中能及時準確的獲取信息,避免庫存浪費、流程混亂、賬務不準等問題的出現。
● 絲網加工行業解決方案
管家婆工貿PRO為絲網加工企業優化管理,規范流程,把控風險,能夠減少或避免人工粗放式管理的弊端,賦能行業企業構建全面的信息化、智能化管理體系。
①整體業務流程規劃

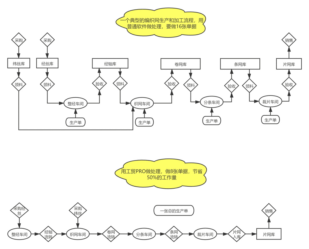
圖 管理總體流程設計
管家婆工貿PRO系統支持業務財務集成車間MES管理,流程驅動生產車間、采購庫存、財務等部門業務。賦能企業建立供應鏈與生產協同,規范生產流程,提高企業運營效率,解決部門信息閉塞、庫存材料積壓、生產流程管控的難題。
② 絲網生產管理-個性化工藝系統


圖 個性化工藝設置
工貿PRO支持將企業個性化工藝路線在系統中實現,通過對工藝參數的記錄和分析,實現生產過程監控及車間現場管理分析。企業管理層可以及時掌握物料供應、生產、庫存數等數據,實現實時監控與快速決策。
③ 絲網生產管理-聯副產品管理

圖 生產加工路線圖
在工貿PRO中,通過聯副產品管理功能,就可以通過做一個任務單實現在一個界面上同時驗收多種絲網,并且可以通過絲網行業專用定制,用絲網的副單位數量來自動確認各種亂尺的成本,既簡單,又精確。
使用管家婆工貿RPO不僅能實現絲網行業在整體管理流程上的訴求,也能對其生產、庫存等進行信息化跟蹤,同時也支持企業在生產管理、財務經營等方面的數據優化管理,助力提升整個產業的精益化生產能力,加快產業向信息化、智能化、精細化創新進一步深入發展。
行業解決方案詳詢:400-182-7678
E.N.D


